图形工作站、集群应用方案
  • 网站首页
  • 商城
  • 产品
  • 行业计算
  • 科学工程计算
  • 化学&生物
  • 图形设计
  • 图像处理
  • 视景仿真
  • 人工智能
  • 影视后期
全球领先的高端图形工作站供应商

免费测试 热线 : 400-7056-800 【 为任何应用提供 最快计算设备 如不符,退货】【最新报价】【选购指南】【京东商城】



企业通用模版网站

  • 科研超算平台 科学计算
  • 超高分拼接 数字孪生
  • 高频交易26 量化交易26v1
  • 地质建模 油藏模拟工作站
  • CT模拟仿真 机器视觉计算
  • 电力系统关键应用配置24
  • 网站首页
  • 商城
  • 产品
  • 行业计算
  • 科学工程计算
  • 化学&生物
  • 图形设计
  • 图像处理
  • 视景仿真
  • 人工智能
  • 影视后期
  • 送无人机啦 8核6.4GHz  96核4.8GHz 高速存储 

  • 高性能集群 虚拟并行计算 芯片设计 光学仿真 

  • 蛋白质预测 生物信息 冷冻电镜 材料模拟

  • RSS订阅
  • 理科计算推荐
  • 仿真计算最快最完美25v3
  • 电磁仿真单机与集群25v3
  • 航拍实景建模单机集群
  • 遥感图像处理工作站集群
  • 4K/8K剪辑特效调色24v1
  • AI大模型工作站集群25v1
  • Abaqus硬件配置大全24v3
  • CST电磁仿真工作站25v3
  • 多物理场仿真单机与集群
  • 流体/空气动力学仿真25v3
  • 量子化学 分子动力模拟
  • 三维设计  3D扫描打印

 

您的位置:UltraLAB图形工作站方案网站 > 产品 > 超频集群 > 拥抱AI时代:Ultralab Kubernetes —— 集成Ollama大模型的GPU集群一键部署框架

拥抱AI时代:Ultralab Kubernetes —— 集成Ollama大模型的GPU集群一键部署框架

时间:2026-03-28 16:51:04   来源:UltraLAB图形工作站方案网站   人气:94 作者:gzb


Kubernetes, K8s, GPU集群, 集群部署, 容器编排, AI大模型, 模型推理, 分布式训练, Kubespray, Ansible, Rocky Linux, NVIDIA GPU, Ollama, Dashboard, 国内镜像加速, GPU节点管理, 可视化管理, 自动化部署, DeepOps, Cilium, NFS, 远程桌面, xrdp, 故障排查, LLM, CUDA, cuDNN, NCCL

项目背景

在人工智能与高性能计算(HPC)飞速发展的当下,如何高效构建和管理 Kubernetes (K8s) GPU 集群,成为了众多开发者和企业的核心痛点。面对复杂的网络环境、繁琐的 GPU 驱动配置以及高昂的运维成本,我们推出了Ultralab Kubernetes——一个基于 OpenK8s 和 Kubespray 构建的开源自动化部署框架。

本项目不仅实现了 K8s 集群的”一键式”部署,更深度集成了 NVIDIA GPU 调度、国内镜像加速、可视化 Dashboard 以及 Ollama 本地大语言模型,旨在为您提供一个开箱即用、智能高效的 AI 算力底座。


核心优势与特性

Ultralab Kubernetes 专为 AI 大模型(LLM)训练与推理场景设计,具备以下核心亮点:

1. 全流程自动化 (Ansible + Kubespray)

告别繁琐的手动配置。利用 Ansible 强大的自动化能力,结合 Kubespray 成熟的剧本(Playbooks),我们实现了从操作系统(Rocky Linux 9.7)准备到 K8s 集群上线的全流程自动化。

核心优势: - 幂等性设计,支持重复执行 - 声明式配置,易于版本管理 - 模块化架构,便于扩展定制

2. 极致的 AI 算力支持

原生支持 NVIDIA GPU 节点管理,自动配置 CUDA、cuDNN 及 NCCL 集合通信库,确保您的大模型(如 ChatGLM、Qwen 等)能够充分利用 GPU 算力。

技术特性: - 自动检测和配置 GPU 设备 - 支持 GPU 共享和多实例分割 - 优化的网络通信协议(RoCE/RDMA)

3. 国内环境友好 (镜像加速)

针对国内用户拉取 Docker 镜像慢、超时的问题,预配置了国内镜像源,彻底解决”镜像拉取失败”的困扰。

镜像源配置: - Docker Hub 国内加速镜像 - Kubernetes 组件国内镜像 - GPU 驱动和工具包国内源

4. AI 辅助运维 (Ollama 集成)

创新性地集成了 Ollama,利用本地大语言模型辅助集群测试和配置生成。开发者可以通过自然语言与集群交互,让 AI 帮助分析集群状态,降低 K8s 使用门槛。

AI 能力: - 智能集群状态分析 - 自动生成测试配置 - 自然语言交互界面


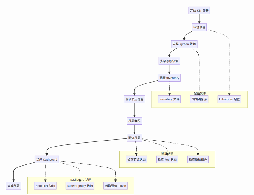
部署架构与流程

Ultralab Kubernetes 采用了模块化的架构设计,确保系统的稳定性与高性能。以下是集群部署的核心流程图:




架构设计原则

  1. 高可用性:多 Master 节点部署,支持故障自动转移
  2. 可扩展性:支持水平扩展,轻松添加 GPU 节点
  3. 安全性:内置 RBAC 权限管理,支持网络策略
  4. 可观测性:集成监控和日志收集,实时掌握集群状态


技术栈概览

组件类别

技术选型

说明

操作系统

Rocky Linux 9.7

稳定、安全的 RHEL 兼容发行版,适合生产环境

容器编排

Kubernetes (K8s)

云原生标准,强大的容器生命周期管理

部署工具

Ansible + Kubespray

无侵入式自动化部署,幂等性高,易于维护

网络插件

Cilium/Calico

支持高性能网络插件,可选 RoCE/RDMA 高速网络优化

AI 工具链

Ollama + CUDA

集成大模型推理与 GPU 计算环境

存储方案

NFS/Ceph

支持分布式存储和持久化存储

远程管理

xrdp

提供远程桌面访问能力



快速开始

通过 Ultralab,您可以按照以下标准流程快速启动集群:

1. 环境准备

# 安装 Python 依赖

sudo /usr/bin/python3 -m pip install ansible jmespath


# 安装系统依赖

sudo dnf install -y git curl wget

2. 配置 Inventory

编辑 config/inventory 文件,定义 Master 节点与 GPU Worker 节点:

[all]

master ansible_host=192.168.0.200 ansible_user=user

gpu01 ansible_host=192.168.0.201 ansible_user=user

gpu02 ansible_host=192.168.0.202 ansible_user=user


[kube-master]

master


[kube-node]

master

gpu01

gpu02


[etcd]

master


[k8s-cluster:children]

kube-master

kube-node

3. 一键部署

# 部署集群

cd /home/new/deepops

ansible-playbook -l k8s-cluster playbooks/k8s-cluster.yml -vvv


# 部署完成后验证

sudo /usr/local/bin/kubectl get nodes

sudo /usr/local/bin/kubectl get pods -n kube-system

4. 智能测试

# 运行测试工具

./k8s-test-with-ollama.sh


# 菜单选项:

# 1. 检查 Kubernetes 集群状态

# 2. 使用 Ollama 分析集群状态

# 3. 使用 Ollama 生成 Kubernetes 测试配置

# 4. 退出


访问 Dashboard

通过 NodePort 访问

  • 地址:https://192.168.0.200:32099
  • 注意:需要绕过证书警告

通过 kubectl proxy 访问

sudo /usr/local/bin/kubectl proxy --port=8080

# 访问 http://localhost:8080/api/v1/namespaces/kube-system/services/kubernetes-dashboard:https/proxy/

获取登录 Token

sudo /usr/local/bin/kubectl -n kube-system describe secret $(sudo /usr/local/bin/kubectl -n kube-system get secret | grep admin-user | awk '{print $1}')


远程桌面访问

# 连接方法:

# Windows:远程桌面连接(Win+R 输入 mstsc),输入服务器 IP 192.168.0.200

# Linux:使用 Remmina 或其他 RDP 客户端

# macOS:使用 Microsoft Remote Desktop 应用


故障排查

常见问题

错误信息

可能原因

解决方案

no endpoints available for service

服务没有可用的 Pod

检查 Pod 状态和标签选择器

SSL certificate problem: self-signed certificate

自签名证书警告

绕过证书警告或使用 kubectl proxy

failed to pull image

镜像拉取失败

检查网络连接和镜像源配置

nodes is forbidden

RBAC 权限问题

检查服务账户和角色绑定


诊断命令

# 检查集群状态

sudo /usr/local/bin/kubectl cluster-info


# 检查 API 服务器状态

sudo /usr/local/bin/kubectl get componentstatuses


# 检查节点事件

sudo /usr/local/bin/kubectl get events --sort-by=.lastTimestamp


# 检查 Pod 详细信息

sudo /usr/local/bin/kubectl describe pod -n kube-system <pod-name>


结语

Ultralab Kubernetes 是连接传统基础设施与前沿 AI 应用的桥梁。它不仅简化了 K8s 的复杂性,更通过集成 Ollama 等工具,开启了”AI 管理基础设施”的新范式。

无论您是正在搭建私有云平台的企业,还是致力于大模型研究的科研团队,Ultralab 都能为您提供一个高性能、易维护、智能化的 GPU 集群解决方案。


相关资源

  • 项目文档:Ultralab-Kubernetes.md
  • 部署指南:ansible_k8s.md
  • 快速访问:access-dashboard.sh
  • 测试工具:k8s-test-with-ollama.sh


贡献与支持

欢迎提交 Issue 和 Pull Request 来改进这个项目。

联系方式

  • GitHub:https://github.com/guozhangbin/ultralab-k8s
  • 联系电话:13520538244(微信同号) 

关闭此页
上一篇:没有了
下一篇:更快更完美---UltraLAB超频仿真计算集群2020

相关文章

  • 03/28拥抱AI时代:Ultralab Kubernetes —— 集成Ollama大模型的GPU集群一键部署框架
  • 03/28当深度学习遇见UltraLAB图形工作站
  • 03/28动力电池热失控仿真:从"事后验证"到"实时预警"的技术跃迁与算力重构
  • 03/28AI重构电力电子系统:从实时控制到智能设计的算力革命
  • 03/27跨平台编译难?容器仿真慢?UltraLAB为边缘智能破局
  • 03/273D医学影像显存不够?UltraLAB破解显存容量与数据处理瓶颈
  • 03/27微生物高性能工作站-UltraLAB-GA660M-生物信息学计算平台-256核-512线程-NVIDIA+GPU加速
  • 03/27亿级图数据算不动?UltraLAB破解内存容量与稀疏运算难题
  • 03/27低延迟·高吞吐·显存带宽敏感:UltraLAB为大模型推理打造硬核加速引擎
  • 03/27极速仿真,决胜未来:UltraLAB工作站助力某航空航天研究院CAE工程仿真效率飞跃

工程技术(工科)专业工作站/服务器硬件配置选型

    左侧广告图2

新闻排行榜

  • 1UltraLAB定制图形工作站——招募懂科研的销售合作伙伴
  • 2卫星/航拍影像/雷达点云实景建模完美配置方案23v1
  • 3不是最快就退货,UltraLAB台式工作站五大主力2020年
  • 4更快更强-ANSYS仿真计算硬件配置推荐(2014A)
  • 5NVIDIA专业卡Quadro FX5800性能评测
  • 6油藏数值模拟与XASUN图形工作站配置方案
  • 7VSG海量数据可视化应用硬件配置完美方案
  • 8世界最强大的移动便携图形工作站介绍2018
  • 9地震资料解释超级利器-XASUN图形工作站精选
  • 10Landmark高端可视化与图形工作站解决方案

最新信息

  • 拥抱AI时代:Ultralab Kubernetes —— 集成Ollama大模型的GPU集群一键部署框架
  • 核数越多越快?别幻想了,看看工作站虚拟集群计算技术
  • 新品上市-图灵超频工作站GT430M介绍
  • 卫星/航拍影像/雷达点云实景建模完美配置方案23v1
  • 1变3神器--UltraLAB PCA并行计算加速器介绍
  • 生命科学与生物医学-3D可视化和分析Amira 软件硬件配置要求
  • 工业无损检测-3D可视化和分析软件Avizo硬件配置要求
  • Lumerical FDTD 工作站/集群/云架构硬件配置规格

应用导航:

工作站商城 京东商城 中关村商城 可视化商城 便携工作站商城 UltraLAB知乎 高性能计算网 高频交易

公司简介-业务咨询-招聘英才-资料下载-UM-

本网站所有原创文字和图片内容归西安坤隆计算机科技有限公司版权所有,未经许可不得转载
陕ICP备16019335号 陕公网安备61010302001314号
Copyright © 2008-2023 , All Rights Reserved

首页
热线
商城
分类
联系
顶部